















































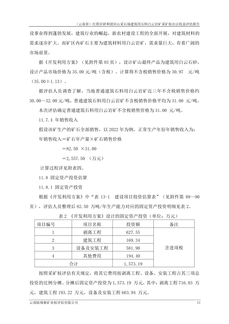
主办:玉溪市红塔区人民政府 承办:玉溪市红塔区人民政府办公室 政务热线:0877-2012345 网站地图
运行维护:玉溪市红塔区网络应急服务中心 网上有害信息举报电话:0877-6130826
网站标识码:5304020009
备案号:滇ICP备05004767号-1
滇公网安备 53040202000238号