经办科室: 红塔区规划中心、国土空间规划股
公示时间: 2026年2月28日- 2026年3月9日
公示地点: 玉溪市红塔区自然资源局、互联网
公示网址: http://xxgk.yuxi.gov.cn/htqzfxxgk/
公示组织单位: 玉溪市红塔区自然资源局
联系电话: 2026442 2021620
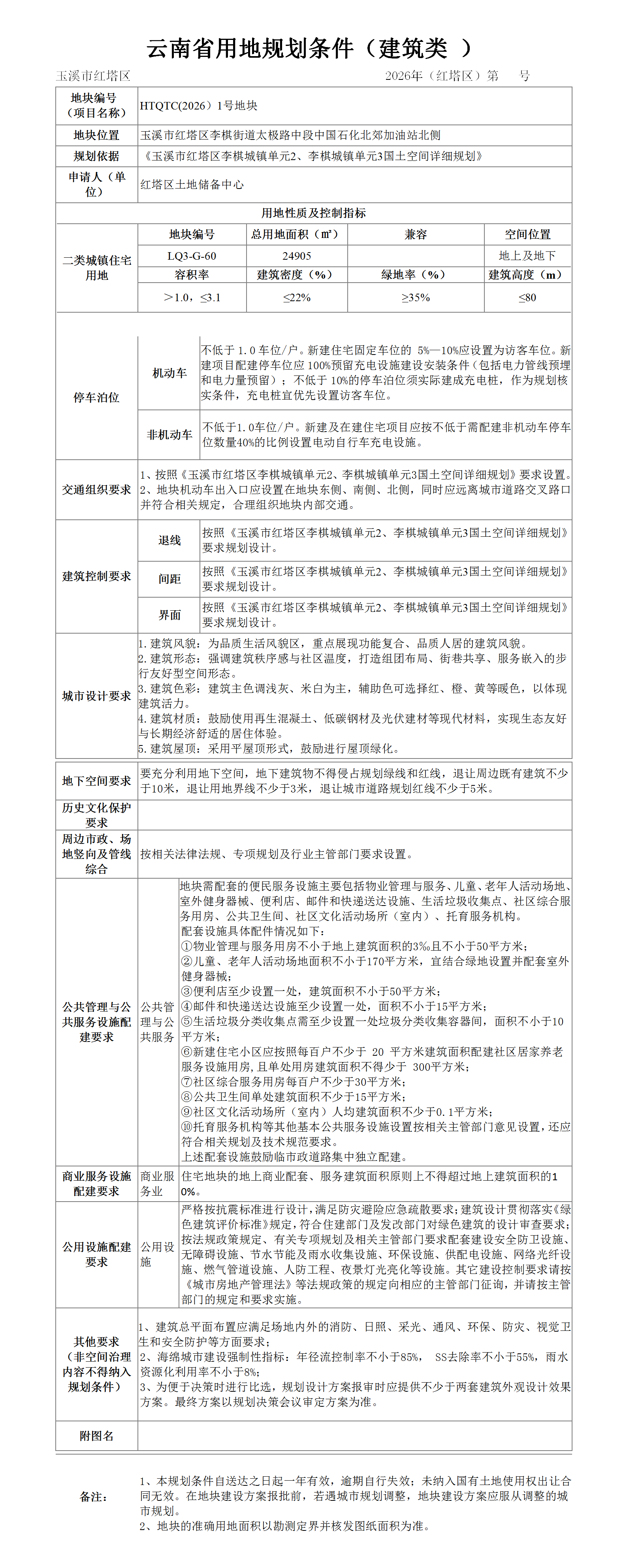
公示稿:


主办:玉溪市红塔区人民政府 承办:玉溪市红塔区人民政府办公室 政务热线:0877-2012345 网站地图
运行维护:玉溪市红塔区网络应急服务中心 网上有害信息举报电话:0877-6130826
网站标识码:5304020009
备案号:滇ICP备05004767号-1
滇公网安备 53040202000238号